

文/单挑社
你敢投诚吗?面前上海的狗狗齐运转上稚子园了,而且教它们的老诚,一半以上往时是教你家小孩子的。
每天早上九点把握,上海的许多年青打工东谈主在去公司上班之前,会准时把家里的狗狗送到一个有益的场地。狗狗们到了那处,会换上斡旋的服装,运转一天的集体生活。这不是平庸的把狗关在笼子里的寄养店,而是一个有着完竣日程安排的宠物稚子园。
在这里,狗狗们不是马虎混在沿途玩的。老诚会左证它们的本性进行分班。内向心虚的狗狗分在一个班,老诚会逐渐指导它们熟练环境;外向晴明的狗狗分在一个班,它们不错在作为场合上尽情奔走。这听起来有点不成念念议,但这即是每天齐在发生的的确生活。
更让东谈主关注的是这门服务的价钱,这种宠物日托的单日用度在98元到138元之间。若是按照一个月二十多个使命日来计较,把狗狗送去上一个月稚子园的开销,以至比许多刚毕业的年青东谈主在上海租一个单间的房租还要高。但即便价钱不低,这种宠物稚子园面前的生意依然至极好。
咱们需要去弄瓦解,到底是谁在花这个钱,又是谁在赚这个钱,这背后到底藏着何如的社会变化。
膏火不菲的宠物稚子园
咱们不错先来看一个发生在上海宝山区的的确案例。在宝山区有一家小闻名气的宠物稚子园,园长是一位年青东谈主。他往时和你我相同,亦然一个每天坐在写字楼里按期凹凸班的平庸上班族。
他养了一只金毛犬,因为我方浮浅使命太忙,狗狗长技巧独自待在家里,逐渐出现了严重的远隔惊悸,以至有极少心思低垂。为了科罚自家狗狗的问题,他运转斗争宠物日托,其后索性辞掉了蓝本的使命。

他花了一年技巧去系统学习宠物照护学问,作念上门训犬师,终末开了这家宠物稚子园。在这个稚子园里,给狗狗们安排的日程被填得满满当当。
早上狗狗入园后,使命主谈主员会进行例行的健康查验,望望狗狗的精神状况和体格情况。上昼是酬酢技巧,狗狗们要在老诚的照顾放学习若何与其他同类友好相处。店里以至为了刺目狗狗憋尿激发健康问题,饱读吹狗狗在园区内解放排泄,使命主谈主员跟在背面随时计帐。
中午吃完饭,狗狗们有有益的午休技巧。下昼有定制的零食技巧,还有有益针对中大型犬的体育课。到了傍晚,使命主谈主员会把狗狗收拾干净,恭候放工的年青东谈主把它们接走。
要看护这么良好化的运转,就需要大批的东谈主手。这家稚子园遴聘了17名兼职老诚。让东谈主出东谈主预想的是,这17名老诚内部,有一半的东谈主领有幼师教学配景。也即是说,他们往时是在幼儿园里照顾小孩子的。

这些也曾的幼师,面前把之前在幼儿园里积贮的劝诫,全部用在了狗狗身上。照顾小孩子和照顾小动物,在日常操作上其实有着至极高的重合度。
幼师们齐经过专科的教学,他们至极有耐性,知谈若何安抚刚离开家产生惊悸心思的对象。他们擅长不雅察,能机敏地发现哪只狗狗今天心思不高,哪只狗狗体格不悦足。他们更懂得若何跟惊悸的家长疏导。
往时他们会在微信群里给家长发小孩子的吃饭视频,面前他们会在群里给宠物主东谈主发狗狗的玩耍视频,何况能写出至极专科的逐日不雅察敷陈。这种心思价值的提供,让那些费钱送狗来上学的年青东谈主以为物美价廉。
数据背后的职场飘浮
一半以上的狗狗老诚往时是教小孩子的,这听起来像是一个赶巧,但独一咱们去看一看现时的确的数据,就会发现这其实是一个势必的趋势。
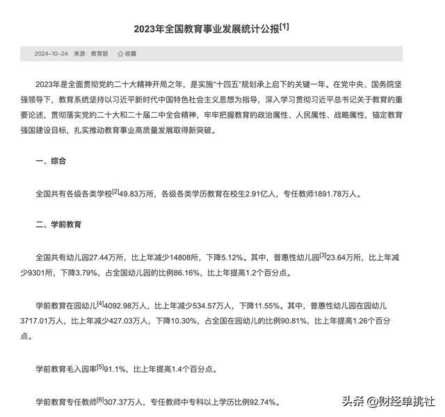
左证教学部的公开数据,2023年寰宇幼儿园的数目比拟上一年减少了1.48万所。而在园幼儿的数目,只是在2023年这一年里,ued官方网站就减少了534.5万东谈主。到

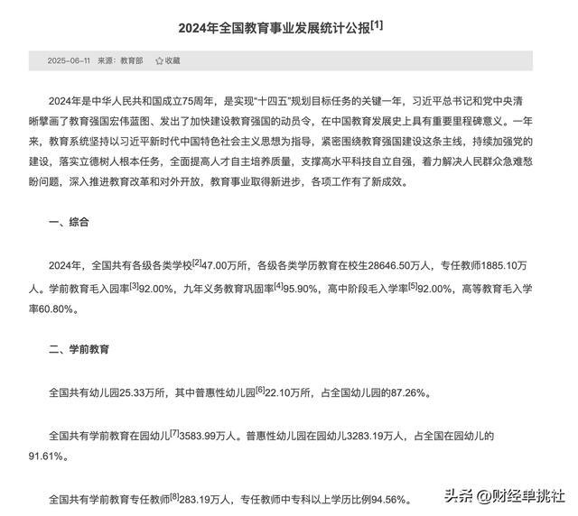
到了2024年,这个情况进一步加重。最新的统计数据显露,2024年寰宇幼儿园的数目再次暴减了2.11万所。

只是两年的技巧,寰宇就有近3.6万所幼儿园关停。在生源大幅度减少的情况下,许多民办幼儿园根柢招不到小孩子,只可接收关闭。
幼儿园关停的径直成果,即是大批的幼教老诚失去了蓝本的使命。这些老诚需要连续生活,需要再行找一份能领略我方特长的使命。
从教“东谈主类幼崽”酿成教“毛孩子”,骨子上是一次被迫的职场飘浮。这是东谈主口结构发生变化后,的确发生在平庸东谈主身上的服务挪动。幼师们接收去宠物稚子园,是一种至极求实的业绩自救。

在这个职场飘浮的经由中,联贯住这些幼师的,是正在赶快推广的宠物经济。一边是上幼儿园的小孩子变少了,另一边是城市里的猫猫狗狗变多了。
左证关系机构发布的《2025年中国宠物行业白皮书》数据显露,到了2024年底,中国城镇宠物犬和宠物猫的数目依然冲破了1.24亿只。这个高大的数字背后,是无数个欢娱为宠物费钱的家庭和个东谈主。数据同期显露,2024年单只宠物犬的年均消费依然达到了2961元。
面前的宠物服务市集规模依然逾越了300多亿元。年青东谈主在宠物身上的破耗,早就检朴单的买狗粮,升级到了医疗照顾、智能用品以及日常的精神奉陪服务上。
这些客不雅的数据显着地告诉咱们,宠物稚子园大致生活何况发展壮大,是因为市集上有着极其高大的的确需求,何况消费者具备敷裕的支付才调。这门单日收费上百元的生意,悉数是开导在的确的消费才调之上的。
年青东谈主的神志代偿
咱们有必要长远分析一下,为什么面前的年青东谈主欢娱每天花138元给一只狗去上学。这其实反馈了现代年青东谈主在高压生活下的一种神志鼎新。

生活在大城市里的年青东谈主,每天濒临着很大的使命压力和生活老本压力。他们要在任场上尽力打拼,要支付腾贵的房租或者房贷。在这么的生活状况下,养育一个东谈主类小孩的老本实在太高了。这种老本不单是是资产上的开销,更包含着巨大的技巧干涉和元气心灵破费。
许多年青东谈主以为我方连我方齐照顾不好,根柢莫得才调去承担一个重生命的异日。然则,东谈主类天生就有一种渴慕去照顾弱小、渴慕去付出爱并获取反馈的心理需求。
当的确的生养经营被推迟或者放手时,这种心理需求并莫得灭绝,它只是鼎新到了宠物的身上。关于许多茕居的打工东谈主来说,宠物不再是用来守门的动物,而是他们在这个冷落城市里的家东谈主。

当你限度了一天困顿的使命,推开出租屋的门,有一只小狗摇着尾巴向你奔走过来,那种被鉴定需要的嗅觉,是许多复杂的东谈主际来往无法提供的。宠物提供的神志反馈是至极径直和粗略的。
是以,这些年青东谈主是真的在用养小孩的尺度来养狗。他们不想让我方的狗每天独适应褊狭的房间里待十几个小时。他们会感到内疚,会惦念狗狗独处孤身一人抑郁。
把狗狗送到有专科幼师照顾的宠物稚子园,看似是在给狗费钱,其实是在费钱买我方内心的安适。当他们在办公室里骤不及防的时候,手机里收到老诚发来的狗狗在草地上兴隆奔走的视频,那刹那间的心理调节,在他们看来悉数值回了100多块钱的托费。
这是一种至极典型的神志代偿。宠物稚子园接住的,恰是大城市年青东谈主无处安放的祥和本能。
从“东谈主类幼崽”到“毛孩子”,幼师们的这份职场飘浮纪录,完竣地形色了咱们当下正在履历的社会变迁。一边是生养不雅念和东谈主口结构的窜改导致的传统行业萎缩,另一边是神志需求变化催生出的新兴买卖形态。

幼师去给狗狗当班主任,并不是什么行业的倒退,它只是服务对象在特定社会阶段发生了当然的补助。
当东谈主们不再把全部的元气心灵和资产干涉到下一代的养殖中,而是接收把爱倾注在身边的伴侣动物身上时,买卖的流向当然就会随着窜改。
技巧一直上前走,每个东谈主齐在尽力顺应新的生活环境。这1.24亿只宠物,以及那些转行去照顾它们的老诚,齐是这个高大社会运转体系中的确的个体。
透过这家平庸的宠物稚子园ued(中国)官方网站入口,咱们看到的是这一代年青东谈主在面对生活压力时作念出的生活样貌接收。这不是一个猎奇的搞笑新闻,而是一份写满的确生活细节的期间不雅察敷陈。
凤凰彩票(welcome)APP官网下载